Medical insight-driven micron-sized ldl cholesterol oxidation platform for membrane lipid remedy of superior ovarian most cancers | Journal of Nanobiotechnology


Medical description of EOC sufferers

Current stories have documented elevated levels of cholesterol in breast most cancers, bladder most cancers, and colorectal most cancers [33,34,35]. Nonetheless, levels of cholesterol must be validated utilizing medical information and patient-derived samples earlier than making use of cholesterol-depleting methods. On this research, 192 sufferers with EOC have been enrolled. Amongst them, 48 have been categorised as platinum-resistant, whereas 144 have been recognized as platinum-sensitive [29]. All sufferers had undergone main debulking surgical procedure and accomplished the primary course of platinum chemotherapy within the Ladies’s Hospital, Zhejiang College College of Drugs (Hangzhou, China). Among the many 192 sufferers, the variety of accessible pre-chemotherapy serum ldl cholesterol measurements ranged from 1 to 29, with a median worth of 6. The affected person with essentially the most ldl cholesterol measurements had 29 assessments taken at numerous time factors and was identified with EOC on the age of 51. Recurrence occurred 28 months after finishing the final platinum-based chemotherapy.

Serum ldl cholesterol detection in EOC sufferers

Among the many 192 sufferers, a complete of 172 underwent preoperative serum ldl cholesterol analysis. The serum levels of cholesterol have been measured in 101, 138, 134, 131, 127, and 116 sufferers earlier than the primary to sixth cycles of chemotherapy, respectively. Serum levels of cholesterol decreased in each drug-sensitive and drug-resistant teams following the primary chemotherapy cycle (Fig. 1A, B and Fig. S1). Thereafter, the levels of cholesterol of platinum-sensitive EOC sufferers elevated after which barely decreased, displaying a fluctuating sample (Fig. 1A). In distinction, the levels of cholesterol of platinum-resistant EOC sufferers constantly elevated ranging from the second chemotherapy cycle (Fig. 1B). The preoperative serum levels of cholesterol have been discovered to be basically comparable between the 2 teams (Fig. 1C). Nevertheless, the preoperative serum ldl cholesterol degree within the resistant group (R) earlier than the sixth cycle (5.66 ± 1.15 mmol/L) was greater than that within the delicate group (CR) (5.25 ± 1.02 mmol/L), though this distinction was not statistically important (p = 0.078) (Fig. 1D). When sufferers in each teams have been stratified by age into ≤ 50 and > 50 years previous, the levels of cholesterol of the delicate group in each age classes displayed a fluctuating sample, whereas the levels of cholesterol of the resistant sufferers confirmed an growing development from the primary chemotherapy cycle (Fig. S2-3). Following the sixth cycle of chemotherapy, serum levels of cholesterol within the resistant group have been greater in comparison with the delicate group (p = 0.130 for ≤ 50 years previous group and p = 0.205 > 50 years previous group). Total, the serum levels of cholesterol of sufferers with platinum-resistant EOC elevated with the development of chemotherapy cycles from the primary to the sixth cycle.

Fig. 1
figure 1

Serum levels of cholesterol in EOC sufferers with full response (A) and 19 chemo-resistant EOC sufferers (B) measured earlier than surgical procedure and prior to every of the primary to sixth chemotherapy cycles. (C) Preoperative serum levels of cholesterol in platinum-sensitive (labeled as CR) and platinum-resistant (labeled as R) EOC sufferers. (D) Serum levels of cholesterol previous to the sixth cycle of chemotherapy in platinum-sensitive and platinum-resistant EOC sufferers. Filipin staining of tumor tissues from platinum-sensitive (E) and platinum-resistant (F) EOC sufferers. (G) Fluorescence depth distribution of Filipin-stained ldl cholesterol in ovarian most cancers tissues from each teams. Trajectory evaluation of serum levels of cholesterol throughout chemotherapy in platinum-resistant (H) and platinum-sensitive (I) sufferers

Ldl cholesterol measurement in EOC tumor tissues

The ldl cholesterol measurement assay included 15 sufferers, comprising 8 with platinum-resistant tumors and seven with platinum-sensitive tumors. After exclusion, no important variations have been noticed between the 2 teams when it comes to FIGO stage, age, and tumor grade (Desk S1). Filipin staining was employed to evaluate levels of cholesterol in tumor tissues from each affected person teams (Fig. 1E-G). The findings demonstrated that the ldl cholesterol content material in ovarian tumor tissues of the platinum-resistant group was considerably greater in comparison with the platinum-sensitive group (p < 0.05). Compared to serum findings, levels of cholesterol have been extra profoundly elevated in platinum-resistant ovarian tumor tissues in contrast with platinum-sensitive ones.

Evaluation of serum levels of cholesterol predicts platinum resistance

To disclose the modifications in serum levels of cholesterol throughout chemotherapy and their relationship with platinum sensitivity, this research carried out a trajectory evaluation of serum levels of cholesterol in sufferers with platinum-resistant and platinum-sensitive tumors. The pc simulation divided the sufferers in each teams into three classes based mostly on their levels of cholesterol: excessive (inexperienced line), medium (pink line), and low (blue line). The findings demonstrated important variations in ldl cholesterol degree modifications between sufferers with platinum-sensitive tumors and people with platinum-resistant tumors (Fig. 1H, I). Within the low ldl cholesterol degree group (blue line), the trajectory of sufferers delicate to chemotherapy confirmed an upward development within the early phases of remedy (roughly the primary 10 time factors), then tended to stabilize or barely lower. Conversely, the trajectory of drug-resistant sufferers quickly elevated firstly of remedy, reaching a peak earlier than beginning to decline, with nice fluctuations all through the remedy course of. Moreover, a better proportion of sufferers with low serum levels of cholesterol was noticed within the chemotherapy-sensitive group (24.0% for inexperienced line), whereas the proportion of sufferers with low levels of cholesterol within the drug-resistant group was considerably decrease, at solely 6.3%. The proportions of sufferers with excessive serum levels of cholesterol have been comparable between the 2 teams, with the principle distinction noticed within the inhabitants with medium levels of cholesterol (55.5% within the drug-resistant group and 38.2% within the delicate group). These variations highlighted the abnormality of ldl cholesterol metabolism in drug-resistant sufferers throughout remedy, suggesting that serum levels of cholesterol may function an vital indicator for evaluating drug resistance.

Primarily based on the ldl cholesterol staining outcomes of EOC tumors, we may additionally predict the resistance of EOC sufferers to platinum medicine utilizing the ROC curve of Filipin fluorescence density (Fig. S4). When the cut-off worth was set at 2.022, the Youden index reached its peak (marked by the arrow), exhibiting a sensitivity of 75.00% and specificity of 85.70%. Consequently, sufferers with tissue Filipin fluorescence density higher than 2.022 usually tend to develop platinum resistance. With an growing variety of sufferers, the 2 predictive fashions will emerge as precious instruments for anticipating drug resistance and assessing medical outcomes, thus informing and optimizing remedy methods. The above outcomes demonstrated that levels of cholesterol in ovarian most cancers tissues of platinum-resistant sufferers have been greater than these of platinum-sensitive sufferers. Subsequently, regulating the extent of plasma membrane ldl cholesterol might signify a possible technique for managing superior ovarian most cancers with drug-resistant options.

Preparation and characterization of drug-loaded PLGA microspheres

Whereas cisplatin and carboplatin are commonplace platinum-based brokers for ovarian most cancers, their use in recurrent or platinum-resistant instances is usually restricted by cumulative toxicities corresponding to nephrotoxicity and gastrointestinal unintended effects. Miriplatin, a lipophilic second-generation platinum compound, was developed to scale back these antagonistic results and has been authorised in a number of nations, together with Japan, as an alternative choice to typical platinum medicine [36,37,38]. Furthermore, locoregional supply of cisplatin or carboplatin may cause important off-target toxicity. Subsequently, miriplatin was chosen for this research. Accordingly, PLGA microspheres co-loaded with COD and MiR (PLGA@MiR&COD) have been engineered (Fig. 2A) to guage their therapeutic efficacy and underlying mechanisms in superior ovarian most cancers animal fashions (Fig. 2B-E). The SEM picture confirmed that each the clean and drug-loaded PLGA microspheres have been quasi-spherical (Fig. 3A, B). The unloaded PLGA microspheres exhibited a mesoporous construction with excessive porosity and pore sizes starting from 100 to 300 nm. After loading with MiR and COD, the SEM and TEM pictures confirmed that the pores on the floor of the PLGA microspheres vanished, attributed to the medicine filling the pores of the PLGA microspheres (Fig. 3B, C). The dispersion of PLGA@MiR&COD displayed a blue opalescence and a major Tyndall impact (insert pictures in Fig. 3C). The clean PLGA microspheres exhibited a imply particle measurement of roughly 2280 nm, a polydispersity index (PDI) of 0.05, and a zeta potential of round − 0.57 mV. The incorporation of MiR and COD resulted in a slight enhance within the particle measurement of the PLGA microspheres, reaching roughly 2580 nm. PLGA@MiR&COD exhibited a PDI of 0.06 and a zeta potential of roughly − 0.78 mV (Fig. 3D-G). Stability research confirmed that the particle measurement of PLGA@MiR&COD exhibited minimal modifications over 7 days within the setting at pH 7.4 with or with out 10% FBS (Fig. S5), indicating good colloidal stability below physiological situations. Encapsulation of MiR and COD inside PLGA microspheres enhanced security by enabling managed launch and avoiding the sharp post-administration spike in drug focus that would injury regular tissues. Within the hemolysis assay, PLGA@MiR&COD at a focus of 100 µg/mL confirmed a hemolysis fee under 0.5%, demonstrating glorious biocompatibility (Fig. S6).

Fig. 2
figure 2

Schematic illustration of PLGA@MiR&COD preparation (A), intraperitoneal administration (B), ovarian most cancers peritoneal metastasis (C), and the proposed mechanism of ldl cholesterol oxidation-mediated membrane lipid remedy (D, E)

Fig. 3
figure 3

(A) Consultant SEM picture of clean PLGA microspheres. Consultant SEM (B) and TEM (C) picture of PLGA@MiR&COD. Insert: morphological modifications of PLGA@MiR&COD throughout preparation by way of the twin emulsion methodology. From left to proper: crude emulsion, microsphere suspension, and Tyndall impact noticed below laser irradiation. Consultant histogram of particle measurement distribution and zeta potential of clean PLGA microspheres (D, E) and PLGA@MiR&COD (F, G). (H) SDS-PAGE evaluation of ldl cholesterol oxidase encapsulated in PLGA@MiR&COD. Lanes 1–4 check with PBS, free COD, PLGA@MiR&COD, and washed PLGA@MiR&COD. (I) Cumulative launch profiles of MiR from PLGA@COD&MiR below totally different situations (n = 3)

Encapsulation effectivity willpower and in vitro launch research

PLGA@MiR&COD achieved an encapsulation effectivity of 82.98 ± 0.09% for MiR and 32.83 ± 4.30% for COD. Within the PLGA@MiR&COD formulation, the mass ratio of MiR to COD was 1.01. Sodium dodecyl sulfate-polyacrylamide gel electrophoresis (SDS-PAGE) evaluation revealed that, below equal COD loading situations, the depth of the protein band (55 kDa) within the freshly ready PLGA@MiR&COD group (lane 3) was markedly decrease than that within the free COD group (lane 2), indicating profitable encapsulation of COD into PLGA microspheres (Fig. 3H). Notably, after thorough washing and in a single day storage, no seen COD band was noticed within the PLGA@MiR&COD group (lane 4), suggesting that unencapsulated COD was successfully eliminated and the encapsulated enzyme was stably retained throughout the microspheres with out apparent leakage in aqueous situations.

The in vitro launch research demonstrated that PLGA@MiR&COD exhibited sustained drug launch habits, with cumulative launch charges at 48 h reaching 57.1 ± 7.7% in pH 7.4 with out FBS, 51.6 ± 5.4% in pH 7.4 with 10% FBS, and 63.5 ± 9.8% in pH 6.5 with 10% FBS (Fig. 3I). The accelerated drug launch noticed below mildly acidic situations (pH 6.5), which mimic the tumor microenvironment, was probably because of the sooner degradation of PLGA in acidic environments. Furthermore, the presence of 10% FBS barely lowered the discharge fee at pH 7.4 setting, probably because of the formation of a protein corona on the microsphere floor, which hindered PLGA degradation and delayed diffusion.

Mobile uptake and intracellular localization

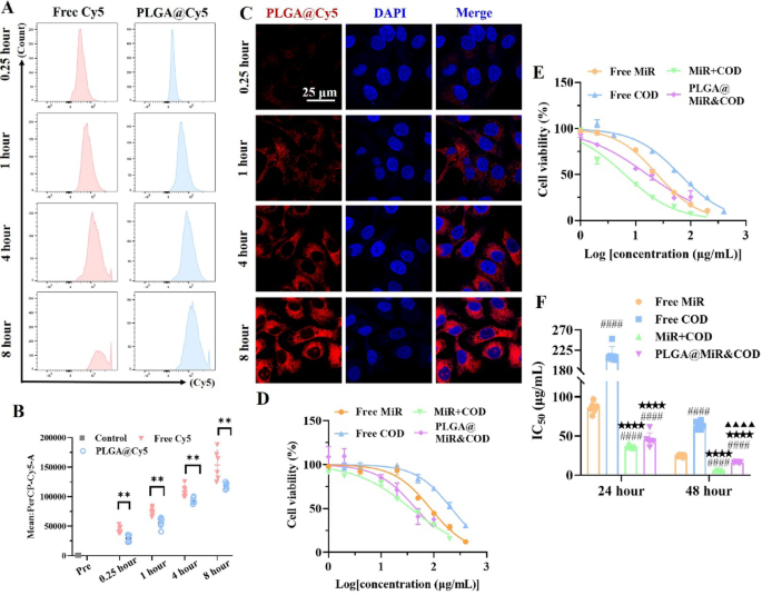
Determine 4 A and B displayed that the mobile uptake of free Cy5 and PLGA@Cy5 by SKOV3-TR cells was time-dependent, starting from 0.25 to eight h, with the uptake regularly growing as time progresses. In any respect examined time factors, SKOV3-TR cells exhibited greater uptake of free Cy5 in comparison with PLGA@Cy5, which can be attributed to the small molecular measurement and lipophilic nature of Cy5 that facilitate its passive diffusion into cells. The confocal outcomes have been in line with the movement cytometry research, displaying a gradual enhance within the uptake of PLGA@Cy5 by SKOV3-TR cells over time (Fig. 4C). Moreover, PLGA@Cy5 was primarily distributed within the cytoplasm, with virtually no pink fluorescence detected within the cell nucleus.

Micron-sized PLGA particles are primarily internalized by way of endocytic pathways and subsequently trafficked to endo-lysosomal compartments [39]. Inside these acidic environments, the PLGA matrix undergoes gradual hydrolytic degradation, enabling the managed launch of COD whereas defending it from untimely enzymatic inactivation. COD stays enzymatically lively at mildly acidic pH (~ 5.0–6.0) [40], permitting it to oxidize ldl cholesterol inside endosomal and lysosomal membranes. This oxidative course of compromises membrane integrity, promotes the leakage of lysosomal enzymes [41], and disrupts endocytic recycling, thereby facilitating the cytosolic launch of each COD and MiR. These mixed results might contribute to enhanced chemo-sensitization.

Mobile toxicity evaluation

As displayed in Fig. 4D-F, the half-maximal inhibitory concentrations (IC50) of MiR and COD have been decided to be 81.19 ± 7.16 µg/mL and 216.88 ± 19.00 µg/mL, respectively, following 24 h of co-culture with SKOV3-TR cells. In each the bodily combination (MiR + COD) and the PLGA@MiR&COD formulation, the mass ratio of MiR to COD was maintained at 1:1. Primarily based on the MiR focus, the IC50 values for MiR + COD and PLGA@MiR&COD have been calculated as 36.73 ± 2.25 µg/mL and 45.65 ± 8.44 µg/mL, respectively (Fig. 4D, F). These findings demonstrated that the presence of COD considerably enhanced the cytotoxic impact of MiR in opposition to SKOV3-TR cells. Related conclusions could possibly be drawn from the 48-hour cell toxicity evaluation (Fig. 4E, F). The above evaluation revealed that the mobile toxicity of PLGA@MiR&COD was decrease than that of the bodily combination formulation of MiR and COD, which could possibly be attributed to 2 elements: (i) MiR and COD instantly interacted with cells and will enter SKOV3-TR cells by diffusion, whereas PLGA@MiR&COD wanted to be internalized into cells earlier than it exerted impact; (ii) In vitro launch evaluation demonstrated that PLGA@MiR&COD exhibited a sustained-release profile, leading to a slower drug launch in comparison with free drug formulations.

Fig. 4
figure 4

(A) Movement cytometry of SKOV3-TR cells handled with free Cy5 or PLGA@Cy5. (B) Quantification of imply fluorescence depth (n = 3). (C) CLSM pictures of SKOV3-TR cells after totally different remedies. Cell viability after 24-hour (D) or 48-hour (E) remedy with free MiR, free COD, MiR + COD, or PLGA@MiR&COD. (F) IC50 comparability amongst remedy teams. **p < 0.01, ####p < 0.0001 vs. free MiR group, p < 0.0001 vs. free COD group, ▲▲▲▲p < 0.0001 vs. MiR + COD group

Analysis of ldl cholesterol and lipid raft ranges of plasma membrane

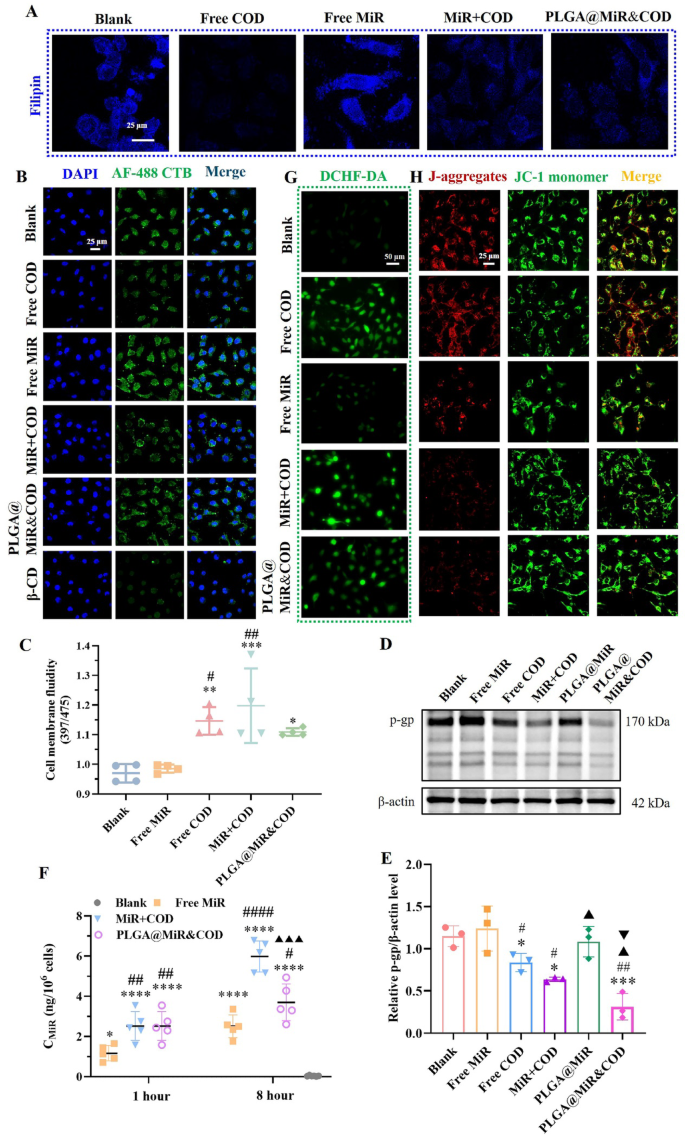
To elucidate the mechanism underlying the improved cytotoxicity of the formulations, Filipin staining was used to evaluate mobile levels of cholesterol, the place elevated blue fluorescence indicated greater ldl cholesterol content material. The β-CD varieties a well-characterized 1:1 inclusion advanced with ldl cholesterol below physiological situations [42]. This robust and particular binding interplay has been extensively studied and serves as the idea for its widespread use as ldl cholesterol depleting agent [32, 43]. As displayed in Fig. 5A, Filipin staining of cells in every remedy group was noticed to stipulate the mobile contours, with comparatively weaker blue fluorescence within the cytoplasm and nucleus, demonstrating that ldl cholesterol was primarily distributed on the plasma membrane of SKOV3-TR cells. In distinction to the management group, remedy with free MiR led to minimal alterations in intracellular Filipin fluorescence. A big discount in Filipin fluorescence on the cell membrane was famous upon remedy with the three drug formulations containing COD: the free COD group, MiR + COD group, and PLGA@MiR&COD group. Quantitative evaluation (Fig. S7) confirmed constant outcomes, with all three COD-containing teams considerably lowering membrane levels of cholesterol in comparison with the management (p < 0.01), confirming efficient ldl cholesterol depletion by each free COD and formulated COD.

Ldl cholesterol is a key factor within the lipid rafts of cell membranes, enjoying an vital function in sustaining their structural integrity and performance [44, 45]. On this research, AF488-CTB fluorescent dye was utilized to evaluate the standing of lipid rafts in plasma membrane following drug remedy. As depicted in Fig. 5B, upon remedy of SKOV3-TR cells with COD, MiR + COD, or PLGA@MiR&COD, a noticeable discount within the fluorescence depth of the plasma membrane lipid rafts was noticed, suggesting that the structural integrity of the lipid rafts was compromised following the oxidation of ldl cholesterol by COD. By comparability, cells within the management and free MiR teams exhibited a better abundance of lipid rafts.

Modifications in membrane lipid composition can considerably impression mobile capabilities corresponding to endocytosis and receptor expression. Ldl cholesterol and sphingolipids are important for the formation of lipid raft microdomains, which help the structural integrity and membrane localization of receptors like Toll-like receptor 4 and fibroblast progress issue receptor 2b [46, 47]. Depleting these lipids disrupts raft group and impairs receptor-mediated endocytosis. Receptors corresponding to macrophage-inducible C-type lectin and interferon gamma receptor 1 additionally depend on intact lipid rafts for environment friendly internalization, and ldl cholesterol depletion can block these pathways [48, 49]. Notably, inhibition of receptor-mediated endocytosis has been linked to lowered pro-tumor signaling, immune evasion, and drug resistance.

Lipid rafts enriched in ldl cholesterol additionally help receptor recycling, serving to keep floor expression of receptors corresponding to brassinosteroid-insensitive 1 and low-density lipoprotein receptor-related protein 1 [47]. Furthermore, the cholesterol-sphingolipid stability regulates membrane fluidity, affecting receptor mobility and activation, particularly in G protein-coupled receptors and receptor tyrosine kinases [50]. The ratio of glycerophospholipids to ldl cholesterol influences membrane order, thereby modulating the localization and activation of receptors like vascular endothelial progress issue receptor 2 and epidermal progress issue receptor, each of that are concerned in drug resistance pathways [17, 51]. These findings underscore the therapeutic worth of focusing on membrane lipid composition to counteract drug resistance and restrict tumor development.

Plasma membrane fluidity analysis

Lowered levels of cholesterol and disrupted lipid rafts can alter the structural properties of the tumor cell membrane [6]. The findings demonstrated that SKOV3-TR cells handled with the three COD-based drug formulations exhibited a notable enhance in cell membrane fluidity in comparison with each the management group and the group handled with free MiR (Fig. 5C). This enchancment in fluidity was attributed to the oxidation of ldl cholesterol by COD, which consequently led to a lower in lipid raft ranges.

Evaluation of drug-resistant protein and intracellular drug focus

Ldl cholesterol modulates the rigidity and fluidity of lipid rafts, influencing the conformation and performance of embedded proteins like p-gp, and facilitating the export of chemotherapeutic brokers [52, 53]. Disrupting cholesterol-rich rafts with small-molecule brokers has been proven to reverse drug resistance [54]. On this research, we examined the expression ranges of p-gp in SKOV3-TR cells throughout totally different remedy teams at each the protein (Fig. 5D, E) and mRNA ranges (Fig. S8). The COD-mediated oxidation of ldl cholesterol disrupted the construction of lipid rafts, thereby affecting p-gp expression. Notably, PLGA@MiR&COD considerably lowered the mRNA and protein expression of p-gp in tumor cells. The intracellular drug focus assay confirmed that, at equal dosages, each the MiR + COD and PLGA@MiR&COD formulations achieved considerably greater intracellular accumulation than free MiR after 1 and eight h of co-incubation (p < 0.05) (Fig. 5F). Furthermore, the rhodamine 123 accumulation assay confirmed that each PLGA@COD and free COD remedies considerably elevated intracellular fluorescence in comparison with rhodamine 123 alone, with the free COD group displaying the best sign (Fig. S9), indicating lowered drug efflux exercise. These findings additional corroborated our speculation that ldl cholesterol oxidation by COD in lipid rafts may mitigate the drug efflux impact of drug-resistant OC cells by modulating the expression and performance of p-gp protein.

Intracellular ROS degree detection

The H2O2 produced throughout the oxidation of ldl cholesterol can generate ·OH with excessive oxidation exercise below the catalysis of endogenous Fenton-like catalysts, corresponding to Fe2+/Fe3+ [14]. The outcomes demonstrated that, in comparison with the management group, the degrees of ROS in SKOV3-TR cells have been elevated following remedy with free COD, MiR + COD, or PLGA@MiR&COD (Fig. 5G).

Fig. 5
figure 5

CLSM pictures of ldl cholesterol (A) and lipid raft (B) expression on SKOV3-TR cell membranes after totally different remedies. (C) Membrane fluidity evaluation (n = 4). Western blot of p-gp expression (D) and its quantification (E) normalized to β-actin (n = 3). (F) Intracellular platinum ranges (n = 5). (G) CLSM pictures of intracellular ROS. (H) Mitochondrial membrane potential detected by JC-1 staining; pink and inexperienced point out JC-1 aggregates and monomers, respectively. *p < 0.05, **p < 0.01, ***p < 0.001, ****p < 0.0001 vs. clean group, #p < 0.05, ##p < 0.01, ####p < 0.0001 vs. free MiR group, ▲p < 0.05, ▲▲▲p < 0.001 vs. MiR + COD group, p < 0.05 vs. PLGA@MiR group

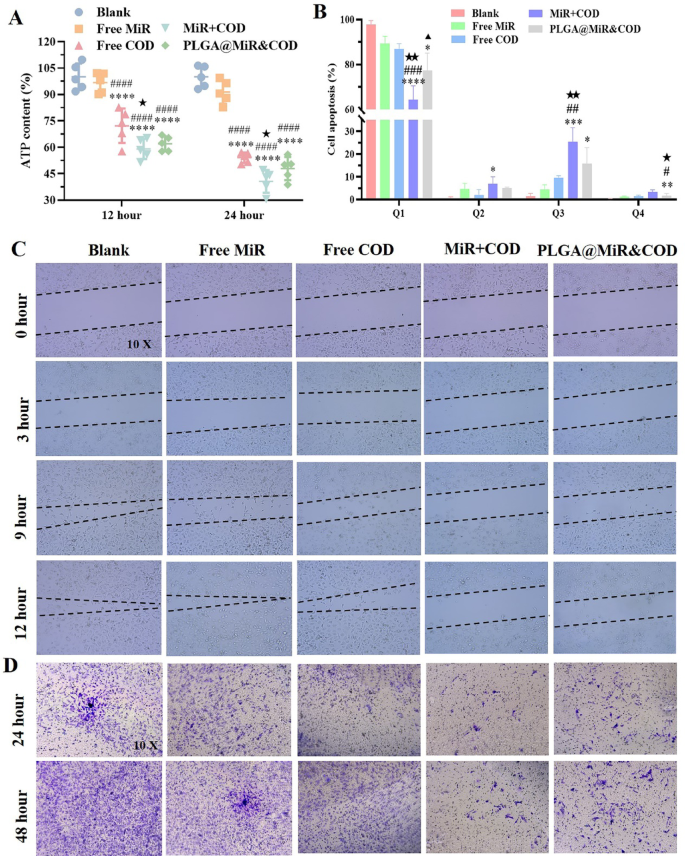
Mitochondrial membrane potential and apoptosis evaluation

In comparison with the MiR group, the intracellular pink fluorescence of J-aggregates within the MiR + COD group and PLGA@MiR&COD group was lowered (Fig. 5H), suggesting that the mixture of COD and MiR induced a lower in mitochondrial transmembrane potential and compromised mitochondrial construction. Mitochondrial dysfunction severely disrupts mobile power metabolism [55]. As displayed in Fig. 6A, the ATP content material within the free MiR group confirmed a slight lower, which could possibly be because of cell injury brought on by the MiR. In comparison with the free MiR group, the free COD group exhibited a major discount in ATP content material, indicating that COD may inhibit mobile power metabolism. Notably, the ATP depletion within the MiR + COD group and the PLGA@MiR&COD group was comparable, demonstrating their efficient inhibition of ATP manufacturing. Mitochondria are the principle websites of ATP biosynthesis, offering power for the operation of drug-resistant proteins like p-gp. Thus, mitochondrial dysfunction would compromise the exercise of drug-resistance proteins. The elevated intracellular platinum focus after remedy with MiR + COD or PLGA@MiR&COD could possibly be attributed to a number of results of COD-containing formulations, together with the disruption of lipid rafts and the blocking of power provide. Ldl cholesterol oxidation-derived era of ROS additionally induced the apoptosis of tumor cells. Movement cytometry evaluation confirmed that the proportion of late apoptosis (Q3) induced by COD + MiR in OC cells was markedly greater than that within the MiR group (p < 0.05) (Fig. 6B). Though the apoptosis-inducing impact of PLGA@MiR&COD was much less pronounced than that of MiR + COD, it remained simpler than both free MiR or free COD alone. The particular causes have been mentioned within the cytotoxicity experiment part.

Fig. 6
figure 6

Intracellular ATP ranges (A) and apoptosis evaluation (B) of SKOV3-TR cells after totally different remedies (n = 3). (C) Wound therapeutic pictures at indicated time factors. (D) Cell invasion after 24 and 48 h, assessed by crystal violet staining. *p < 0.05, **p < 0.01, ***p < 0.001, ****p < 0.0001 vs. clean group, #p < 0.05, ##p < 0.01, ###p < 0.001, ####p < 0.0001 vs. free MiR group, p < 0.05, p < 0.01 vs. free COD group, ▲p < 0.05 vs. MiR + COD group

The above cytological research demonstrated how ldl cholesterol oxidation-mediated membrane lipid remedy enhanced the sensitivity of platinum-resistant OC cells (as proven in Fig. 2B-E). Particularly, COD extracted ldl cholesterol from the plasma membrane, ensuing within the disruption of lipid raft integrity. The resultant discount in membrane fluidity impaired the structural help for p-gp, thereby attenuating its expression and efflux perform. The ·OH radicals produced by way of ldl cholesterol oxidation affected the power provide to the p-gp. Thus, the intracellular MiR focus elevated following remedy with MiR + COD or PLGA@MiR&COD. Furthermore, the ·OH radicals generated from ldl cholesterol oxidation synergistically promote apoptosis of SKOV3-TR cells with MiR.

In vitro wound therapeutic and transwell experiments

To evaluate the impression of PLGA@MiR&COD on the metastasis and invasion of SKOV3-TR cells, wound therapeutic and transwell assays have been carried out. The outcomes demonstrated that the cell migration fee within the MiR monotherapy group was much like that within the management group (Fig. 6C). In comparison with the free MiR group, COD inhibited the invasion of SKOV3-TR cells, probably because of a number of causes: (i) Tumor cell invasion requires the help of a plasma membrane with sure hardness, and COD-induced ldl cholesterol oxidation alters the bodily properties of membrane, lowering its supportive impact on the cells; (ii) Tumor cell metastasis necessitates power help, and the ·OH generated throughout ldl cholesterol oxidation can block mitochondria from producing ATP, thereby inhibiting tumor metastasis; (iii) ·OH radicals result in apoptosis of tumor cells and suppress the proliferation of SKOV3-TR cells. Notably, the wound therapeutic fee within the MiR + COD group was considerably lowered in comparison with the opposite three teams. The wound therapeutic fee within the PLGA@MiR&COD group was decrease than that within the free MiR and free COD teams however barely greater than within the MiR + COD group. The transwell experiment outcomes have been in line with the wound therapeutic experiment findings. After 24–48 h of co-incubation, the MiR + COD group confirmed a considerably decrease variety of invaded cells in comparison with the opposite three teams, suggesting that SKOV3-TR cell invasion was most successfully inhibited on this group, with the PLGA@MiR&COD group displaying comparable results (Fig. 6D). Total, cytological experiments advised that the plasma membrane ldl cholesterol oxidation technique may reverse platinum resistance in OC cells and inhibit their metastasis and invasion.

Pharmacodynamic evaluation

Chemotherapy is usually administered intravenously or orally, however the blood-peritoneal barrier limits drug supply to the peritoneal cavity [56]. Intraperitoneal chemotherapy affords a direct supply path to the belly cavity. On this research, we adopted I.P. administration for 3 principal causes: (i) Superior ovarian most cancers typically entails widespread belly metastasis; I.P. supply will increase native drug focus and improves therapeutic outcomes; (ii) Native injection reduces systemic drug publicity, thereby decreasing unintended effects of platinum medicine and minimizing COD-induced injury to blood vessels and regular tissues; (iii) PLGA microspheres, with their massive floor space and mesoporous construction [57, 58], can adsorb onto the peritoneum and organs, lowering clearance and prolonging drug retention.

The experimental design is detailed in Fig. S10A. The first goal of this research was to research the synergistic therapeutic impact of MiR and COD. To align with moral rules and reduce animal utilization, the COD-loaded PLGA formulation was not included within the experimental design. Earlier than the institution of the peritoneal metastasis mannequin, the background fluorescence in nude mice was negligible (Fig. S10B). Between days 12 and 20, there was a considerable enhance in fluorescence depth throughout all teams (Fig. 7A, B). Notably, the fluorescence progress fee within the MiR + COD, PLGA@MiR, and PLGA@MiR&COD teams was slower, demonstrating important hindrance to tumor tissue proliferation post-administration. Through the remedy interval from day 20 to day 24, the typical fluorescence depth within the saline and free COD teams continued to rise, accompanied by an enlargement in belly fluorescence space, highlighting the vigorous progress and growing metastasis of drug-resistant OC cells throughout the belly cavity. In distinction, the fluorescence depth within the free MiR and PLGA@MiR teams elevated extra slowly than the free COD group, demonstrating their tumor-inhibitory results. Remarkably, a decline in fluorescence depth was noticed within the MiR + COD and PLGA@MiR&COD teams ranging from day 20, suggesting that the mixture remedy successfully eradicated drug-resistant ovarian most cancers cells throughout the peritoneal cavity. By day 31, the fluorescence depth of the PLGA@MiR&COD group was the bottom over the past fluorescence depth monitoring. By day 45, some animals within the free MiR and MiR + COD teams exhibited indicators of weak spot and impaired feeding and ingesting behaviors. In compliance with moral laws, all animal experiments have been terminated, and the mice have been humanely euthanized in keeping with institutional tips. Related information have been subsequently collected. Determine 7C confirmed the peritoneal metastatic nodules remoted from every mouse. The outcomes demonstrated that almost all mice developed a number of ovarian most cancers metastasis of various sizes throughout the peritoneal cavity, with as much as 27 nodules noticed in a single case. Notably, within the PLGA@MiR and PLGA@MiR&COD teams, one mouse in every group confirmed no seen peritoneal metastasis. Given that every one included mice exhibited peritoneal fluorescence intensities exceeding 1.0 × 10⁸ p/s/cm²/sr, the absence of detectable nodules in these instances was probably attributable to the therapeutic impact of the administered formulations. The typical variety of metastatic lesions have been 18.67 ± 5.79, 13.17 ± 5.34, 14.00 ± 6.69, 9.00 ± 5.18, 11.33 ± 8.48, and 4.33 ± 5.96 for saline, free MiR, free COD, MiR + COD, PLGA@MiR, and PLGA@MiR&COD teams, respectively (Fig. 7D). The imply mass of metastasis was 1.07 ± 0.28 g, 0.58 ± 0.28 g, 0.53 ± 0.21 g, 0.31 ± 0.16 g, 0.48 ± 0.34 g, and 0.13 ± 0.30 g, for saline, free MiR, free COD, MiR + COD, PLGA@MiR, and PLGA@MiR&COD teams, respectively (Fig. 7E). The developments in imply metastasis quantity have been in line with the developments in imply metastasis weight in every group of mannequin animals (Fig. 7F). The tumor mass and quantity of every mannequin animal have been displayed in Fig. S11-12.

Fig. 7
figure 7

Bioluminescence pictures (A) and particular person bioluminescence modifications (B) of mice throughout remedy (n = 6). Pictures (C), quantity (D), complete mass (E), and complete quantity (F) of tumor tissues dissected from mice in every group (n = 6). (G) Kaplan–Meier survival curves of platinum-resistant ovarian tumor-bearing mice after totally different remedies (n = 6). *p < 0.05, **p < 0.01, ***p < 0.001, ****p < 0.0001 vs. saline group, #p < 0.05 vs. free MiR group

These findings demonstrated that PLGA@MiR&COD exhibited essentially the most superior therapeutic impact amongst all remedy teams, displaying its profound therapeutic impact on animals with drug-resistant OC metastasis. In vitro, the IC50 of the MiR + COD group was greater than that of PLGA@MiR&COD. Nevertheless, in vivo, free MiR and free COD have been quickly diluted and cleared by physique fluids. Furthermore, COD, as a organic enzyme, is inclined to degradation by endogenous enzymes. In distinction, PLGA@MiR&COD not solely confirmed robust organ affinity after I.P. administration, enabling sustained drug launch, but in addition enhanced the enzymatic stability of COD by way of encapsulation, contributing to a extra favorable therapeutic consequence in comparison with the free drug mixture. Within the 90-day survival research, the two-drug mixture remedy considerably extended the survival time of mice in comparison with the monotherapy teams, with PLGA@MiR&COD displaying essentially the most notable profit (Fig. 7G).

Ldl cholesterol, ROS, and p-gp evaluation in tumor tissues

Subsequently, this research investigated the degrees of ldl cholesterol and ROS in tumor tissues. Notably, ldl cholesterol fluorescence in tumor tissues was decrease in all COD-containing teams in comparison with the management and free MiR teams (Fig. 8A), with statistically important variations noticed upon quantitative evaluation (Fig. S13, p < 0.05). Amongst all remedy teams, the PLGA@MiR&COD group exhibited the bottom ldl cholesterol degree in tumor tissues, indicating its superior efficacy in depleting membrane ldl cholesterol in vivo. Ldl cholesterol was oxidized by COD to generate ·OH. In step with in vitro outcomes, ROS ranges in tumor tissue considerably elevated following remedy with the three COD-based formulations, with the best ROS ranges noticed within the PLGA@MiR&COD-treated tumors (Fig. 8B). The clearance of plasma membrane ldl cholesterol and·OH-mediated mitochondrial injury in the end affected the expression of p-gp. Contemplating that solely 5 animals in 2 teams developed detectable metastatic lesions, we chosen 5 mice from every group for evaluation of p-gp expression. As proven in Fig. S14, the rating of p-gp mRNA expression in tumor tissues was as follows: free MiR > PLGA@MiR > free COD ≈ free MiR + COD > PLGA@MiR&COD.

Fig. 8
figure 8

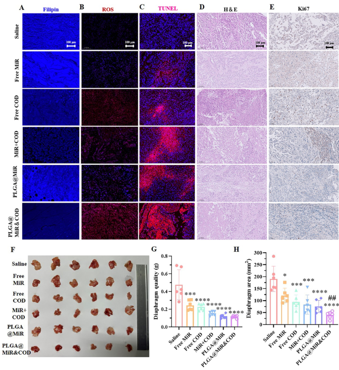
Consultant fluorescence staining pictures of ldl cholesterol (A) and ROS (B) in tumor tissues. Consultant TUNEL (C), H&E (D), and Ki67 (E) staining pictures of tumor tissues illustrating cell apoptosis, tissue necrosis, and cell proliferation, respectively. Pictures (F), high quality (G), and space (H) of diaphragm of platinum-resistant ovarian tumor-bearing mice after totally different remedies (n = 6). *p < 0.05, ***p < 0.001, ****p < 0.0001 vs. saline group, ##p < 0.01 vs. free MiR group

TUNEL, H&E, and Ki67 staining of tumor tissues

The overproduction of ROS can induce apoptosis in tumor cells. Within the saline group, only some OC cells throughout the tumor tissue confirmed indicators of apoptosis (Fig. 8C). In distinction, elevated apoptotic alerts have been noticed in OC tissues handled with free MiR, with even stronger fluorescence detected within the free COD remedy group. Notably, tissues handled with MiR + COD and PLGA@MiR exhibited considerably bigger apoptotic areas in comparison with the free COD group. Amongst all remedy teams, PLGA@MiR&COD induced essentially the most intensive apoptosis throughout the tumor tissues. Within the H&E-stained sections, tumor cells within the saline group exhibited intact morphology and tight association. In distinction, all drug-treated teams confirmed various levels of tumor cell shrinkage and looser group. Amongst them, the PLGA@MiR&COD-treated group displayed essentially the most extreme mobile injury (Fig. 8D).

Ki67 immunohistochemical staining confirmed a lowered variety of Ki67-positive cells within the MiR + COD, PLGA@MiR, and PLGA@MiR&COD remedy teams than the saline and single drug teams, indicating decreased proliferative capability of tumor cells. Notably, the PLGA@MiR&COD group exhibited the bottom Ki67 positivity fee (Fig. 8E). In medical ovarian most cancers samples, the Ki67 positivity fee serves as a predictive marker of platinum resistance, with decrease Ki67 expression correlating with lowered resistance [59]. On this research, the decreased Ki67 positivity following PLGA@MiR&COD remedy advised that this formulation may improve tumor sensitivity to platinum-based chemotherapy.

Results of plga@mir&cod on septal tumor colonization

A notable phenomenon noticed on this research was the distinctive colonization sample of SKOV3-TR cells within the diaphragm. In comparison with the saline group, the world and mass of OC colonization within the diaphragm decreased in all drug remedy teams, with the PLGA@MiR&COD remedy group exhibiting the smallest membrane mass and total mass (Fig. 8F-H). Determine S15 illustrated the TUNEL staining of diaphragm tissue. Areas with dense blue fluorescence indicated nuclei and signify areas of tumor colonization on the diaphragm. Areas with sparse blue fluorescence corresponded to regular diaphragm tissue. Pink fluorescence signified apoptotic cells. Among the many six teams, the MiR + COD group confirmed a smaller space of blue fluorescence accumulation in comparison with the saline, free MiR, and free COD teams. The MiR + COD-treated tumor exhibited stronger apoptosis sign than each single drug teams, displaying that MiR + COD successfully induced apoptosis in tumor cells and lowered tumor colonization within the diaphragm. The PLGA@MiR&COD group had virtually no blue fluorescence accumulation, suggesting the strongest inhibition of tumor cell colonization within the diaphragm. Ki67 and H&E staining of the diaphragm additional confirmed the inhibitory impact of PLGA@MiR&COD on tumor cell colonization within the diaphragmatic tissues (Fig. S16-17). On the whole, MiR + COD, PLGA@MiR, and PLGA@MiR&COD successfully inhibited the colonization of drug-resistant OC cells in diaphragm tissue, with PLGA@MiR&COD demonstrating essentially the most pronounced inhibitory impact.

Serological biosafety evaluation

Nephrotoxicity, cardiotoxicity, neurotoxicity, and ototoxicity are frequent antagonistic reactions related to platinum-based chemotherapy for OC, which severely have an effect on the life high quality of sufferers [60, 61]. For instance, kidney harm can progress to renal failure, requiring suspension of remedy and even renal substitute surgical procedure [62]. Subsequently, the security of platinum-based medicine can’t be ignored, and the event of drug formulations should stability efficacy with potential dangers to reduce platinum-related antagonistic results and guarantee safer affected person care. This research assessed the serological toxicity of I.P. administration of PLGA@MiR&COD. Serum ranges of alanine aminotransferase (ALT), aspartate aminotransferase (AST), and blood urea nitrogen (BUN) confirmed no important variations throughout the six teams (Fig. 9A-C). Nevertheless, a number of administrations of free MiR and MiR + COD led to greater imply values for these three indices in comparison with the 2 PLGA teams, particularly with regard to ALT ranges. All through the load monitoring interval, ranging from day 20, the physique weight curves of the six teams diverged into two distinct patterns: (i) The saline group and the 2 PLGA teams exhibited a gradual enhance in animal physique weight, which then stabilized; (ii) The free MiR, free COD, and MiR + COD teams skilled a lower in physique weight (Fig. 9D). Moreover, throughout the research, the mice within the MiR and MiR + COD teams displayed lowered exercise and lethargy since day 30, which we attributed to the unintended effects of MiR.

Fig. 9
figure 9

Serum ALT (A), AST (B), and BUN (C) ranges in mice (n = 6). (D) Physique weight modifications throughout remedy (n = 6). Organ weights of coronary heart (E), liver (F), spleen (G), lung (H), and kidney (I) after remedy (n = 6). (J) H&E staining of main organs; yellow, blue, inexperienced, and pink arrows point out fibrosis, edema, inflammatory infiltration, and necrosis, respectively. *p < 0.05 vs. saline group, p < 0.01 vs. PLGA@MiR group

Analysis of regular tissue injury

The physique weight and the mass of key organs, corresponding to the center, liver, spleen, lung, and kidney, have been evaluated to find out the toxicity results of the remedies (Fig. 9E-I). The outcomes demonstrated that every one administration teams didn’t exhibit important modifications in tissue weight of the liver, lung, and kidney of the mice. Nevertheless, a notable lower in coronary heart mass was noticed within the free MiR group, and the typical spleen mass elevated within the MiR + COD group. Spleen hypertrophy was noticed within the MiR + COD group (Fig. S18). It was doable that the toxicity of MiR + COD would possibly enhance spleen permeability, thereby inducing edema.

Subsequently, the first organs from mice in every group have been harvested and subjected to H&E staining to evaluate potential organ toxicity (Fig. 9J). The staining revealed important tissue injury within the free MiR and MiR + COD teams. After a number of administrations of MiR, indicators of cardiac tissue fibrosis, interstitial thickening, septal edema, lack of mobile construction in sure areas, and extreme tissue necrosis have been noticed. Moreover, there was large swelling of liver cells. Lung tissue exhibited fibrosis, irritation, and necrosis, with aggregated inflammatory cells and blurred construction in some areas. The kidney confirmed partial collapse with a small quantity of glomerulus.

After handled with MiR + COD, the native interstitial thickened and fibrosis appeared. Many cardiomyocytes misplaced their regular morphology, leading to coronary heart tissue necrosis (Fig. 9J). Within the liver, a rise in small spherical cells signified an ongoing inflammatory response. Pulmonary interstitial thickening and slight blurring of tissue construction demonstrated the presence of fibrosis and necrosis within the lungs. Within the kidneys, glomerular edema and a noticeable aggregation of inflammatory cells have been noticed. The free COD group exhibited a major accumulation of inflammatory cells within the lungs. Conversely, each PLGA teams displayed solely delicate irritation in renal tissue. On this research, ldl cholesterol oxidation by COD was passively regulated by way of the sustained-release impact of PLGA microspheres. Nevertheless, this technique didn’t allow exact spatial or temporal management over COD exercise, and consequently, regular cells may be affected. The serological and histopathological analyses revealed that every one three COD-containing formulations, together with the PLGA-encapsulated group, induced various levels of injury to regular tissues. This highlighted the necessity to improve tumor-specific supply in future research. One potential method is to switch the service with tumor-targeting ligands, corresponding to human epidermal progress issue receptor 2 antibodies, or to design drug-releasing programs conscious of the ovarian tumor microenvironment.

Regular tissue fibrosis toxicity evaluation

Masson staining was carried out on coronary heart and spleen tissue sections to evaluate the fibrotic unintended effects induced by the medicine. As depicted in Fig. S19, the center tissue of the MiR + COD group confirmed critical fibrosis, whereas the free MiR group and PLGA@MiR group displayed delicate fibrosis. As well as, the MiR + COD group confirmed pronounced myocardial tissue edema, with a blurred interface and extra extreme inflammatory infiltration. In distinction, no evident myocardial tissue fibrosis was noticed within the saline, free COD, and PLGA@MiR&COD teams. Within the Masson-stained sections of spleen tissue, the fibrosis induced by totally different remedies was not apparent, with the free MiR and PLGA@MiR teams displaying solely delicate spleen fibrosis (Fig. S20).

The security analysis outcomes demonstrated that the MiR and MiR + COD teams skilled important injury to regular tissue. In distinction, encapsulating MiR inside PLGA successfully lowered the publicity of regular tissue to excessive focus of medicine, thereby minimizing poisonous unintended effects. The research offered on this part demonstrated that PLGA@MiR&COD may mitigate the toxicity and unintended effects related to MiR considerably. Nonetheless, the security of all drug formulations have to be completely validated earlier than medical translation.